首页
部门介绍
职能职责
思政建设
思政建设
铸牢中华民族共同体意识
师德师风
先进典型
警示教育
制度建设
上级文件政策(国家、自治区)
学院规章制度
师德监督
举报须知
举报方式
您所在的位置:
首页
>
下载中心
> 正文
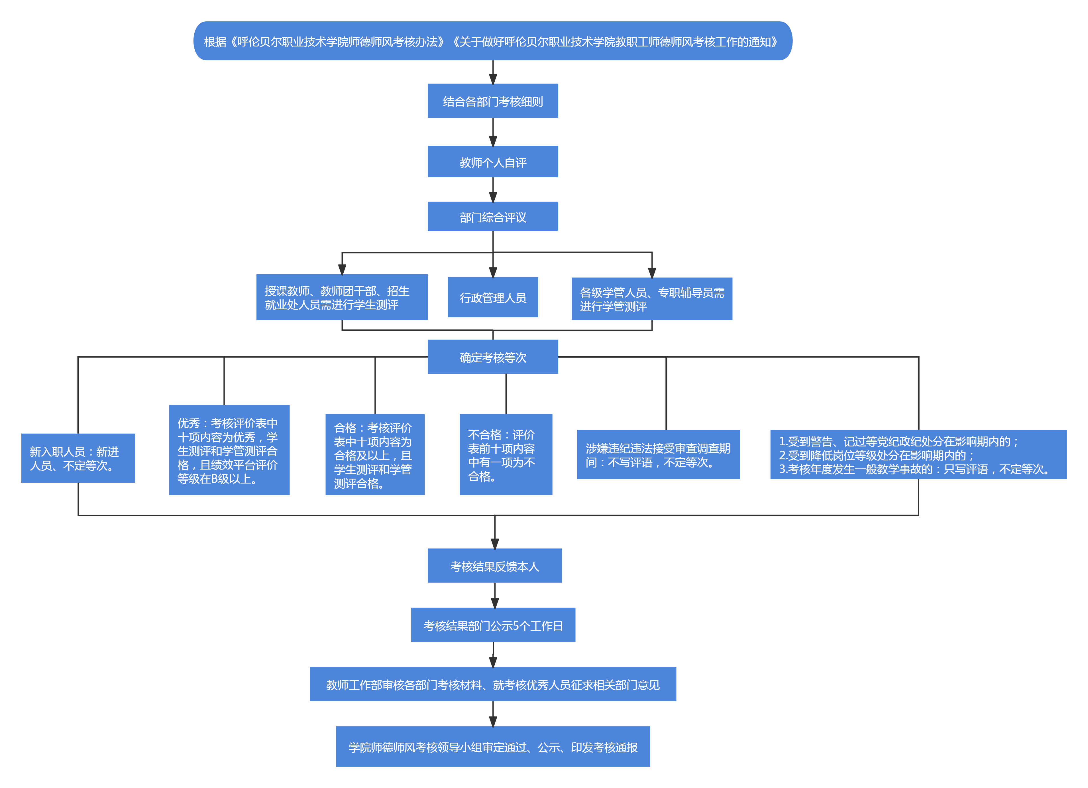
师德师风年度考核流程
部门:教师工作部管理员 来源: 日期:2025/4/30 11:18:38 人气:
23
加入收藏
评论:
0
标签:
本文网址:
http://jsgzb.hlbrzy.com/show.asp?id=56175
上一篇:
呼伦贝尔职业技术学院师德师风承诺书
下一篇:
没有资料
更多>>
网友评论
发表评论